西南民族大学2026年中国语言文学博士研究生普通招考实施细则
2025年度博士招生工作已全部结束,目前部分院校已进入2026年博士招生阶段,接下来华慧考博老师将持续为大家更新2026年博士招生考试折最新情况。请大家即时关注华慧考博网(www.hhkaobo.com)老师为大家更新2026年国内各院校的博士招生信息及备考经验指南!
欢迎广大考生咨询(微信号huahuikaobo),华慧考博官方电话(4006224468),QQ群(611435032)入群确认信息请填写(华慧考博咨询老师)加入群以后,请务必修改你的群名片为你的姓名。谢谢配合!
西南民族大学2026年中国语言文学博士研究生普通招考实施细则
根据《关于进一步推进研究生招生改革工作方案》(校发〔2025〕77号)《西南民族大学博士研究生招生管理办法》(校发〔2022〕73号)的有关规定,结合中国语言文学一级学科实际,中国语言文学学院制定2026年中国语言文学博士研究生普通招考实施细则,具体如下:
一、培养方式
中国语言文学博士研究生(以下简称博士生)的培养方式均为全日制(含定向与非定向)。
二、报名
(一)基本条件
1.思想政治要求:拥护中国共产党的领导,坚持正确的政治方向,热爱祖国,愿意为社会主义现代化建设服务。
2.学位要求:申请人已获得硕士及以上学位(国〔境〕外获得的学位须经教育部相关机构认证);应届硕士毕业生须在博士入学前取得硕士学位。
3.学科要求:硕士毕业于中国语言文学一级学科及其他相关或相近学科专业。
4.学术要求:须满足以下条件之一(时间范围:2021年1月1日—2026年3月15日,论文、项目、奖项需与所报考专业方向相关)。
(1)论文:以独立作者或第一作者(与本人硕士阶段导师联合署名排名第二的可视为第一作者)公开发表学术论文至少1篇;
(2)项目:参与国家级项目排名前5,或参与省部级项目排名前3,或主持校级及以上相关项目;
(3)奖项:获得国家级科研奖排名前5,或获得省级科研奖排名前3。
5.定向考生只能报考当年有招收定向考生计划的导师。报考无招收定向计划导师的定向考生,视为不符合基本条件。
6.符合《西南民族大学2026年博士研究生招生简章》规定的其它基本条件。
7.无任何学术不端行为,无任何违规违纪记录。
(二)网上报名
详见《西南民族大学2026年博士研究生招生简章》。
(三)提交材料
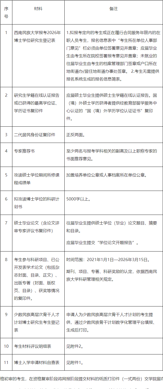
1.申请人须下载并填写《博士生入学申请材料自查表》(附件1),于网上报名期间,将《自查表》及所有申请材料的电子扫描件,按照“表1:博士生入学申请材料提交清单”中的顺序,以“序号-姓名-材料名”的规则编号、命名(例如:“1.张三-西南民族大学报考2026年博士学位研究生登记表”),并将整理好的所有文件打包成一个压缩文件,以邮件形式一次性发送至xnmdzyyjs@126.com。邮件主题应为:“博士申请+姓名+申报导师名称。”
表1:博士生入学申请材料提交清单

2.通过资格初审的考生,在资格复审阶段将网报阶段提交材料的纸质打印件(一式两份)交学院留存。
3.特别提示:(1)提交材料不符合要求者,资格审查不合格;(2)所有材料提交后不予退回;(3)超过材料接收规定时间不再受理。
三、考核工作安排
(一)组织领导
学校研究生招生委员会全面领导、管理、检查和监督博士生招生工作。中国语言文学学院成立研究生招生工作领导小组,成员包含学院党政主要负责人、分管研究生工作的领导、学院纪委负责人等,具体负责博士生招生工作。
(二)考核流程
1.资格审核:学院按学校相关文件要求,成立5人及以上(单数)的考生资格审核小组,负责集中审核申请者的资格,包括确定考生是否符合报考条件、申请材料是否提交完全、是否按时完成缴费等,并对审核做出结论。审核通过的考生,经研究生院复核,学院公示3日无异议后,方可进入下一环节。
2.材料评议:中国语言文学学院组织成立7人及以上(单数)的综合考核专家组,共同对考生所提交的材料进行评议打分。评议专家组成员为在岗的博士生导师,含申请人报考的导师。
材料评议实行代表作制度,成绩为百分制,满分100分。每位考生除提交博士研究计划外,另需从下表第1-4类材料(论文、项目、著作、科研获奖)中,选择不超过5项作为本人代表性成果提交,超出5项的部分视为无效,不予计分。
材料评议范围及赋分标准如下表所示(论文、项目、著作、获奖的时间范围:2021年1月1日—2026年3月15日)。
表2:材料评议范围及赋分标准表

以上各项之和,普通计划以导师为口径的最高得分为100分,其他人员按实际得分与最高分之比计算得分。少数民族高层次骨干人才计划以一级学科为口径计分、排名。材料评议成绩由学院博士研究生招生工作领导小组审定,结果在中国语言文学学院官网公示3日。
3.综合考核考生名单的确定:根据考生的材料评议成绩,结合招生计划确定进入综合考核环节的人员名单。
(1)普通计划考生:以导师为口径,按分数从高到低的顺序,确定参加综合考核的考生名单。参加综合考核的考生人数不超过导师预计招收人数的300%。
(2)少数民族高层次骨干人才计划考生:以一级学科为口径,按分数从高到低的顺序,确定参加综合考核的考生名单。参加综合考核的考生人数不超过该专项计划预计招生人数的300%。
综合考核前,如排名在前的考生放弃,后面考生可依次递补入围。
4.综合考核:
(1)综合考核专家组对进入综合考核的考生进行面试。每位考生时间不少于40分钟。综合考核全程录音录像。
(2)综合考核内容包括专业面试、英语口语测试、学术能力考核以及思想政治素质和品德考核。综合考核成绩满分为100分,其中英语水平考核占比为10%(满分为10分)。
(3)考核形式:
①申请者以PPT形式介绍本人的简历、在校期间的研究工作进展或硕士论文的主要成果、发表论文情况及对未来读博期间研究计划等(15—20分钟),然后由考核专家组结合考生硕士阶段课程成绩、硕士学位论文及评阅意见、科研经历、发表论文、出版著作、获奖、研究计划、专家推荐意见、考生自我陈述等进行考核和打分。
②考生英语水平考核以口试方式进行,满分10分,6分合格。
(4)考核时间及安排:请考生密切关注中国语言文学学院官网。
(5)考核成绩:考核专家组对申请者进行无记名打分,去掉最高、最低分后,取平均分为最终成绩。综合考核成绩低于60分者,或英语考核成绩低于6分者均视为综合考核不合格,不予录取。思想政治素质和品德考核不合格者不予录取。
四、录取
考生录取总成绩=材料评议成绩×40%+综合考核成绩×60%。中国语言文学学院根据考生录取总成绩,普通计划以导师为口径、少数民族高层次骨干人才计划以一级学科为口径由高分到低分依次录取。拟录取考生名单由研究生院统一公示7日。
五、申诉与监督
对招生录取结果有异议的考生,可在公示期间向中国语言文学学院提交书面意见,由学院研究生招生工作领导小组负责回复。如考生仍有异议,由学院提出,研究生院会同相关部门处理。
六、学习年限
中国语言文学博士生的基本学制为4年,最长学习年限不超过8年。
七、其他
(一)考生的资格审查结果(含是否符合报考条件、申请材料是否齐全)、材料评议成绩、综合考核成绩,请查看中国语言文学学院网站公告。
(二)拟录取考生须在拟录取名单公示期间将本人人事档案(非定向考生)和体检报告交至中国语言文学学院。
(三)网上提交的个人信息必须准确、真实、有效,我校将在考生报名、资格审查、综合考核、录取、新生入学等阶段对考生的各项信息进行审查,对于存在弄虚作假、违纪行为的考生,一经发现查实,将按照《西南民族大学博士研究生招生管理办法》相关规定取消其报考本校博士生资格,且三年内不能报考本校博士生;已录取者将取消入学资格,已注册学籍的将取消学籍。(四)现役军人报考,按国家相关文件规定办理。
(五)学院联系电话:028-85928033。
温馨提示:因考试政策、内容不断变化与调整,本网站提供的以上信息仅供参考,如有异议,请考生以权威部门公布的内容为准!






